Citi Fusion

Design System

The Business

Citibank is a global financial institution that provides consumers, corporations, and governments with a broad range of financial products and services, including consumer banking and credit, corporate and investment banking, securities brokerage, transaction services, and wealth management.

The Ask

Evolve an existing browser-only look & feel system to work across all platforms and breakpoints, inside a complex ecosystem of users, and help minimize repetitive production tasks while extending the Citibank brand of service.

My Role

The design team consisted of 5 designers; an Executive Creative Director, that handled the client relationships for the overall Citi account, a Creative Director, Myself as the Design Lead, and two more junior designers. The rest of the teams consisted of a Project Manager, Lead Developer, and a revolving team of offshore developers based in the Maldives. As the Design Lead, I worked alongside the entire team to ensure the project's goals were met successfully and to the best of our abilities.

PROJECT OBJECTIVES
Best-in-class user experience

• Ease of use
• Flexibility
• Full-featured servicing
• across devices
• Personal task efficiency

PARTNER BENEFITS
Enhanced branding and marketing

• Rich marketing capabilities
• Revenue-generating enhancements
• Digitally engaged customers
• Prominent branding
• An evolving service marketing platform

CITI RETAIL SERVICES BENEFITS
Driving sales & operational efficiency

• Driving partner sales
• Speed to market
• Improved partner alignment
• Efficient customer self-service
• Sustainable cost of ownership

Opportunities

1.

Simplify navigation and provide immediate access to key content

2.

Communicate more proactively with customers about topics that matter to them

3.

Incorporate partner brand elements and content in new ways

4.

Maximize opportunities for more strategic, targeted, localized marketing

5.

Better promotion of new card features and online account management

7.

Simplify the process of adding new customers/partner cards

6.

Explore new ways to increase enrollment in Paperless and AutoPay

Foundation

The modular framework was a key building block to the Fusion experience. Components were built and tested at the global level. This was done to increase speed to market, established consistent best in class functionality across all partners, and reduced cost of ownership and maintenance.

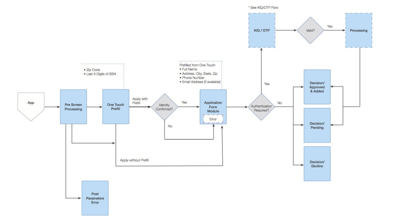
User Flows

Wireframes

Modular Styles

Component Layout

Font Styles

Color could also be applied to various elements across the design system to distinguish the individual brands.

Branded Elements

  1. Masthead

  2. Page background

  3. Module background

  4. Title bar

  5. Buttons

  6. Links

  7. Icons

  8. Tool tips

Button Styles

Fusion has three button types—primary, secondary, and tertiary. Each type was available in small, medium, and large sizes.

The button styles could be shaped, colored, and have their type faces and padding modified to best reflect the partner brand.

Summary

  • Module Styles: Padding between modules, as well as  the use of a border around the module

  • Module Layout: Position of content inside of the module

  • Forms Styles: Styling of input fields and select menus

  • Button Styles: Shape of the buttons – square or rounded 

  • corners and decoration, including bevel or stroke

  • Font Styles: The weight, case, size, and color of specified page titles, buttons, and link text

  • Color: Overall color palette applied to the site – including page background, masthead, modules, and buttons

Dev Handoff

Results (2018)

New Accounts

1.39 MM

Account Online Penetration

72.5%

Online Bill Pay Penetration

63.1%

Paper Statement Suppression

41%